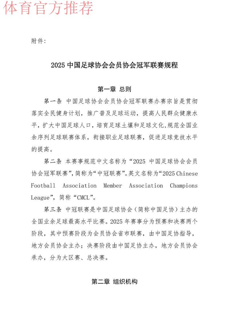
第十届中国足球协会第二次会员大会审议《中国足球协会章程》(修正案)
在新一轮足改进程不断深化的当下 第十届中国足球协会第二次会员大会审议《中国足球协会章程》修正案 无疑成为各界关注的焦点 这不仅是一份内部治理文件的例行修订 更是一次借由章程调整推动中国足球治理现代化的关键契机 对处在深度转型期的中国足球而言 章程的每一次修订都像是在重绘道路标线 既要回应长期积累的结构性问题 也要为未来十年乃至更长时间的发展奠定制度基础
中国足球协会章程修订的时代背景 当前中国足球所处的外部环境与数年前相比已经发生深刻变化 一方面 国家层面持续强化体育强国和足球振兴的顶层设计 对行业治理能力提出了更高要求 另一方面 职业联赛经历快速扩张后进入理性回调 一些俱乐部资金链断裂 管理失范等问题暴露出制度供给不充分 协会治理权责边界模糊等深层矛盾 在这样的背景下 通过会员大会对《中国足球协会章程》进行系统梳理与针对性修正 成为提升整体治理效能的必然选择 会员代表围绕修正案进行审议 本身就是足球行业自我纠偏 自我完善的一种体现

会员大会在足协治理结构中的核心地位 从国际成熟足协的经验看 会员大会通常是最高权力机构 通过章程确立决策权 监督权和选举权的运行规则 第十届中国足球协会第二次会员大会之所以具有特殊意义 在于其在延续既有制度框架的基础上 通过对章程修正案的审议 有望进一步明确会员代表大会的权力边界 强化对执委会 专门委员会以及秘书处的监督机制 如果说过去外界对中国足协的印象更多停留在行政管理思维上 那么通过本次修订 有望朝着以会员为主体 以规则为依据 以公开为原则的治理模式靠拢 使中国足球协会在结构上更加接近现代体育社会组织的标准形态

章程修正案可能涉及的关键方向 纵观近年来公开的信息与政策导向 本次《中国足球协会章程》修正案的审议 至少可能在几个关键维度进行完善 首先是权责关系的重塑 即通过章程条款更清晰地区分决策 执行和监督三类权力 避免角色混同与权力过度集中 其次是会员构成与权利保障的优化 在确保中国足球协会整体领导格局的前提下 进一步细化各类会员的权利义务 让地方足协 职业联盟 青训机构 女足俱乐部等不同主体的声音能够更制度化地进入决策通道 再次是纪律与合规机制的强化 通过修订章程 授权纪检和伦理相关机构以更加清晰的程序和规则 开展对假赌黑 财务违规 竞赛操纵等行为的严肃追责 让章程成为行业秩序的硬约束
从文件到实践的治理闭环 章程修订本身只是起点 真正考验中国足球协会治理能力的 是如何把修正后的条款转化为可操作 可追责的实践机制 在这一点上 第十届中国足球协会第二次会员大会审议修正案的过程 具有示范意义 会员代表在大会中对具体条款进行充分讨论 实质上是在为未来的执行环节预先进行可行性检验 例如 当章程中确立某项信息公开制度时 就必须同步考虑数据管理 平台建设 隐私保护等配套问题 否则条款再先进也难以落地 因此 修正案如果能够在文本中增加对执行路径的原则性指引 比如强调程序公开 结果可查询 责任可追溯 将有助于形成从章程制定 到制度落实 再到监督问责的完整治理闭环
案例视角 国内外足协章程的镜鉴 要理解本次修订对中国足球的实际意义 不妨借鉴一些典型案例 以国际足联及部分欧洲足协为例 在经历腐败丑闻和治理危机之后 不少组织选择通过大幅修订章程来重建公信力 其共同特征包括提高决策透明度 引入外部监督力量 并对领导岗位实行任期限制和利益回避机制 这些举措使章程从一纸规则变成了约束权力的制度利器 反观中国足球协会 过去在快速发展期更强调业务拓展和赛事运营 相对忽视了对权力运行细节的制度规制 本次《中国足球协会章程》修正案 如果能在选举程序 信息披露 利益冲突申报等方面做出更具操作性的规定 就有望在很大程度上减少权力寻租空间 为长期饱受质疑的行业生态注入一剂制度强心针

与中国足球长期发展战略的联动 章程修改不能只是被动回应问题 更应主动对接国家足球发展战略 从青少年培养 女足振兴 到校园足球 普及推广 这些长期目标都需要在顶层制度中予以体现 当前中国足球正在经历结构调整期 职业联赛商业模式重构 基层足球参与度提升 体教融合加速推进 如果说发展规划给出了方向 那么章程修订就是在搭建承载这些目标的制度框架 比如 通过在章程中强化对青训体系的制度保障 鼓励地方协会建立分级青训网络 提升女足在组织架构中的话语权 明确职业联盟与足协之间的分工协作原则 等等 这些内容一旦以章程形式固化 就能够为各级管理者提供长期稳定的行为指引 避免政策因人而异 因周期变化而频繁摇摆
内部治理文化的重塑 除了结构层面和制度条款的变化 第十届中国足球协会第二次会员大会审议《中国足球协会章程》修正案 更深层的意义在于推动治理文化转型 章程作为组织的价值宣言不应只是冷冰冰的法律文本 而应当通过明确的原则条款 不断强化规则意识 服务意识和责任意识 当会员代表在大会上就某一条款的表述展开讨论时 实际上是在重新界定中国足球该如何理解权力 责任与权利的关系 如果修正案能够突出公平竞赛 诚信为本 以球员为中心 以球迷为导向等价值导向 并通过具体制度加以体现 比如限制行政干预比赛结果 保障裁判独立性 建立球员权益申诉渠道 这些内容就会逐步沉淀为行业共同遵守的规则文化
以章程为抓手提升行业公信力 在市场化程度不断提高 媒体与公众审视越来越严格的环境下 中国足球协会要想重新获得社会信任 必须依托更加严格和透明的章程体系 过去 社会舆论对部分决策的不解 很大程度上源于程序不够公开 信息不够及时 规则不够稳定 章程修正案如果能进一步扩大信息公开的范围 明确重大事项决策前的论证程序和听取意见机制 甚至在条件成熟时 探索向社会公布部分会议纪要或决议摘要 都将有助于让公众看到决策背后的理性过程 从而减少误解和猜疑 同时 对违纪违法行为的处理办法 如果能够以零容忍的态度体现在章程中 并在实践中严格执行 也会让社会形成清晰预期 提升整体公信力

从一次大会到长期机制 需要强调的是 第十届中国足球协会第二次会员大会对《中国足球协会章程》修正案的审议 并不意味着所有问题都能在一次修订中得到彻底解决 但它可以成为搭建长期修订机制的起点 在现代体育组织中 章程的动态评估与定期修订已是普遍做法 通过建立常态化的章程评估机制 可以定期听取会员 俱乐部 教练 球员以及球迷的意见 将不断涌现的新情况 新问题 通过制度化渠道反馈至最高权力机构 继而推动新一轮修订 这种循环优化的过程 本身就是治理现代化的一部分 因而 本次大会的意义 不仅在于通过了怎样的修正案 更在于是否为未来持续优化章程预留了足够的空间和程序安排
面向未来的制度自信 综上来看 第十届中国足球协会第二次会员大会对《中国足球协会章程》修正案的审议 在形式上是例行的会员大会议程 在实质上却关系中国足球整体治理坐标的再校准 通过更科学的权力配置 更明确的责任划分 更严密的监督约束 更开放的参与机制 中国足球协会有机会在制度层面建立起自我净化 自我完善 自我革新的能力 对于长期处于舆论风口的中国足球而言 这种源自章程的制度自信 或许不会立刻体现在比分和排名上 却会在更长的时间维度里 决定行业能否走出短期起伏 走向一条更加稳定和可持续的发展道路


